Warning:
JavaScript is turned OFF. None of the links on this page will work until it is reactivated.
If you need help turning JavaScript On, click here.
The Concept Map you are trying to access has information related to:
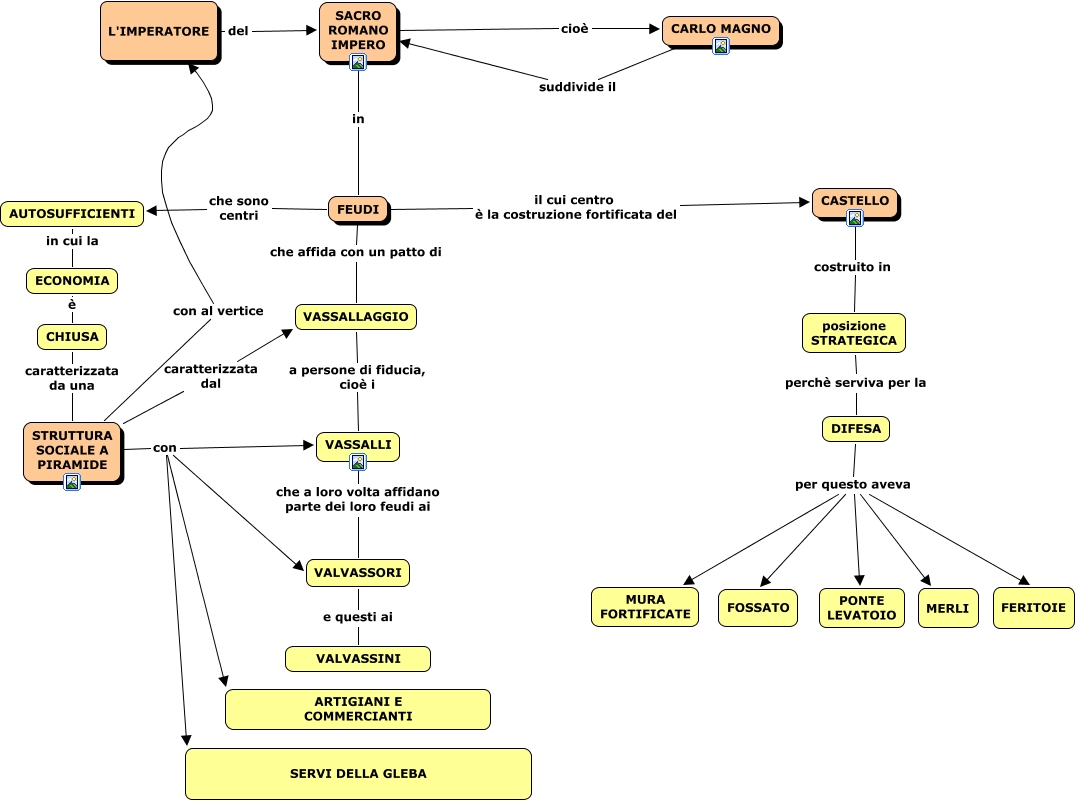
il feudalesimo, DIFESA per questo aveva PONTE LEVATOIO, STRUTTURA SOCIALE A PIRAMIDE con VALVASSORI, CASTELLO costruito in posizione STRATEGICA, STRUTTURA SOCIALE A PIRAMIDE con SERVI DELLA GLEBA, VASSALLAGGIO a persone di fiducia, cioè i VASSALLI, STRUTTURA SOCIALE A PIRAMIDE con ARTIGIANI E COMMERCIANTI, DIFESA per questo aveva MERLI, posizione STRATEGICA perchè serviva per la DIFESA, VALVASSORI e questi ai VALVASSINI, L'IMPERATORE del SACRO ROMANO IMPERO