Warning:
JavaScript is turned OFF. None of the links on this page will work until it is reactivated.
If you need help turning JavaScript On, click here.
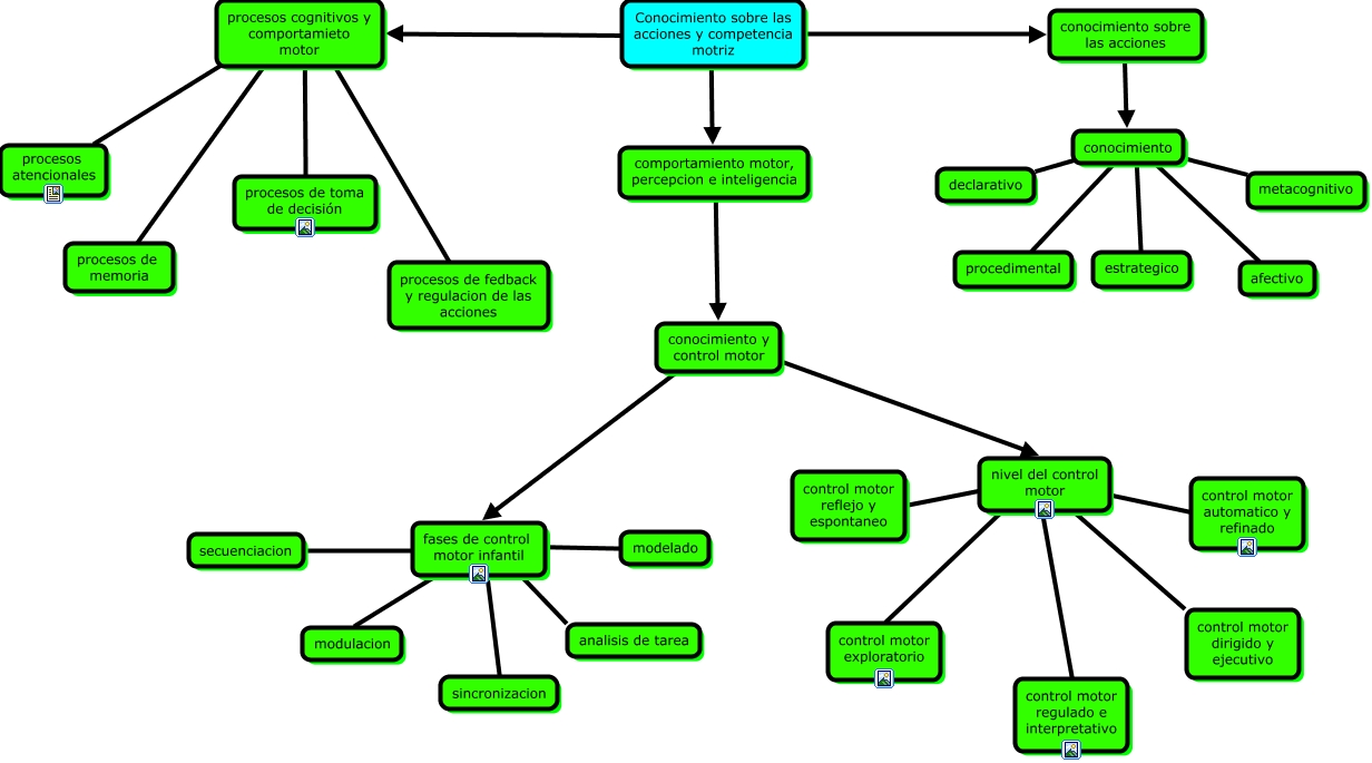
Este Cmap, tiene información relacionada con: tecediya cap 6, conocimiento y control motor ???? nivel del control motor, fases de control motor infantil ???? analisis de tarea, nivel del control motor ???? control motor reflejo y espontaneo, nivel del control motor ???? control motor exploratorio, conocimiento ???? declarativo, conocimiento y control motor ???? fases de control motor infantil, fases de control motor infantil ???? modulacion, procesos cognitivos y comportamieto motor ???? procesos de memoria, nivel del control motor ???? control motor dirigido y ejecutivo, Conocimiento sobre las acciones y competencia motriz ???? conocimiento sobre las acciones, conocimiento ???? estrategico, fases de control motor infantil ???? sincronizacion, procesos cognitivos y comportamieto motor ???? procesos atencionales, conocimiento ???? procedimental, Conocimiento sobre las acciones y competencia motriz ???? comportamiento motor, percepcion e inteligencia, Conocimiento sobre las acciones y competencia motriz ???? procesos cognitivos y comportamieto motor, nivel del control motor ???? control motor regulado e interpretativo, procesos cognitivos y comportamieto motor ???? procesos de fedback y regulacion de las acciones, conocimiento sobre las acciones ???? conocimiento, fases de control motor infantil ???? modelado