Warning:
JavaScript is turned OFF. None of the links on this page will work until it is reactivated.
If you need help turning JavaScript On, click here.
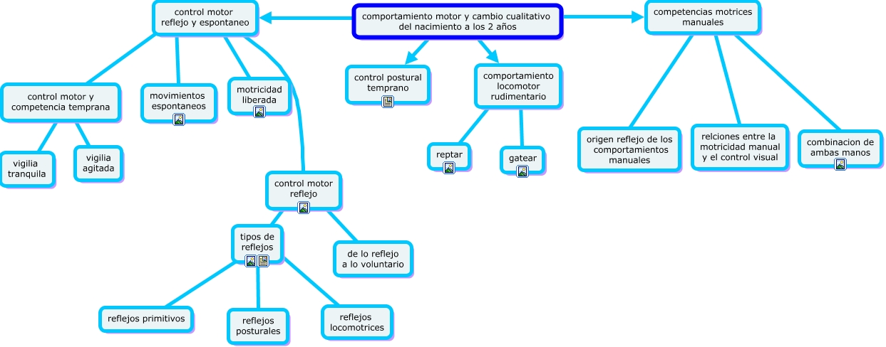
Este Cmap, tiene información relacionada con: te,ce,di,ya unidad 2, comportamiento motor y cambio cualitativo del nacimiento a los 2 años ???? competencias motrices manuales, control motor reflejo y espontaneo ???? motricidad liberada, control motor reflejo y espontaneo ???? control motor y competencia temprana, control motor y competencia temprana ???? vigilia agitada, comportamiento locomotor rudimentario ???? gatear, comportamiento motor y cambio cualitativo del nacimiento a los 2 años ???? control motor reflejo y espontaneo, comportamiento motor y cambio cualitativo del nacimiento a los 2 años ???? control postural temprano, comportamiento motor y cambio cualitativo del nacimiento a los 2 años ???? comportamiento locomotor rudimentario, competencias motrices manuales ???? relciones entre la motricidad manual y el control visual, comportamiento locomotor rudimentario ???? reptar, tipos de reflejos ???? reflejos primitivos, control motor reflejo y espontaneo ???? movimientos espontaneos, control motor reflejo ???? tipos de reflejos, control motor y competencia temprana ???? vigilia tranquila, competencias motrices manuales ???? origen reflejo de los comportamientos manuales, competencias motrices manuales ???? combinacion de ambas manos, tipos de reflejos ???? reflejos posturales, control motor reflejo ???? de lo reflejo a lo voluntario, tipos de reflejos ???? reflejos locomotrices