WARNING:
JavaScript is turned OFF. None of the links on this concept map will
work until it is reactivated.
If you need help turning JavaScript On, click here.
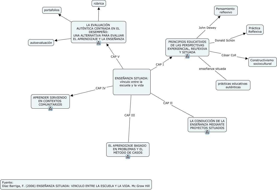
Este Cmap, tiene información relacionada con: PRINCIPAL ENSEÑANZA SITUADA, PRINCIPIOS EDUCATIVOS DE LAS PERSPECTIVAS EXPERIENCIAL, RELFEXIVA Y SITUADA César Coll Constructivismo sociocultural, ENSEÑANZA SITUADA: vínculo entre la escuela y la vida CAP III EL APRENDIZAJE BASADO EN PROBLEMAS Y EL MÉTODO DE CASOS, ENSEÑANZA SITUADA: vínculo entre la escuela y la vida CAP I PRINCIPIOS EDUCATIVOS DE LAS PERSPECTIVAS EXPERIENCIAL, RELFEXIVA Y SITUADA, ENSEÑANZA SITUADA: vínculo entre la escuela y la vida CAP V LA EVALUACIÓN AUTÉNTICA CENTRADA EN EL DESEMPEÑO: UNA ALTERNATIVA PARA EVALUAR EL APRENDIZAJE Y LA ENSEÑANZA, LA EVALUACIÓN AUTÉNTICA CENTRADA EN EL DESEMPEÑO: UNA ALTERNATIVA PARA EVALUAR EL APRENDIZAJE Y LA ENSEÑANZA ???? rúbrica, LA EVALUACIÓN AUTÉNTICA CENTRADA EN EL DESEMPEÑO: UNA ALTERNATIVA PARA EVALUAR EL APRENDIZAJE Y LA ENSEÑANZA ???? autoevaluación, ENSEÑANZA SITUADA: vínculo entre la escuela y la vida CAP II LA CONDUCCIÓN DE LA ENSEÑANZA MEDIANTE PROYECTOS SITUADOS, ENSEÑANZA SITUADA: vínculo entre la escuela y la vida CAP IV APRENDER SIRVIENDO EN CONTEXTOS COMUNITARIOS, LA EVALUACIÓN AUTÉNTICA CENTRADA EN EL DESEMPEÑO: UNA ALTERNATIVA PARA EVALUAR EL APRENDIZAJE Y LA ENSEÑANZA ???? portafolios, PRINCIPIOS EDUCATIVOS DE LAS PERSPECTIVAS EXPERIENCIAL, RELFEXIVA Y SITUADA John Dewey Pensamiento reflexivo, PRINCIPIOS EDUCATIVOS DE LAS PERSPECTIVAS EXPERIENCIAL, RELFEXIVA Y SITUADA Donald Schön Práctica Reflexiva, PRINCIPIOS EDUCATIVOS DE LAS PERSPECTIVAS EXPERIENCIAL, RELFEXIVA Y SITUADA enseñanza situada prácticas educativas auténticas