WARNING:
JavaScript is turned OFF. None of the links on this concept map will
work until it is reactivated.
If you need help turning JavaScript On, click here.
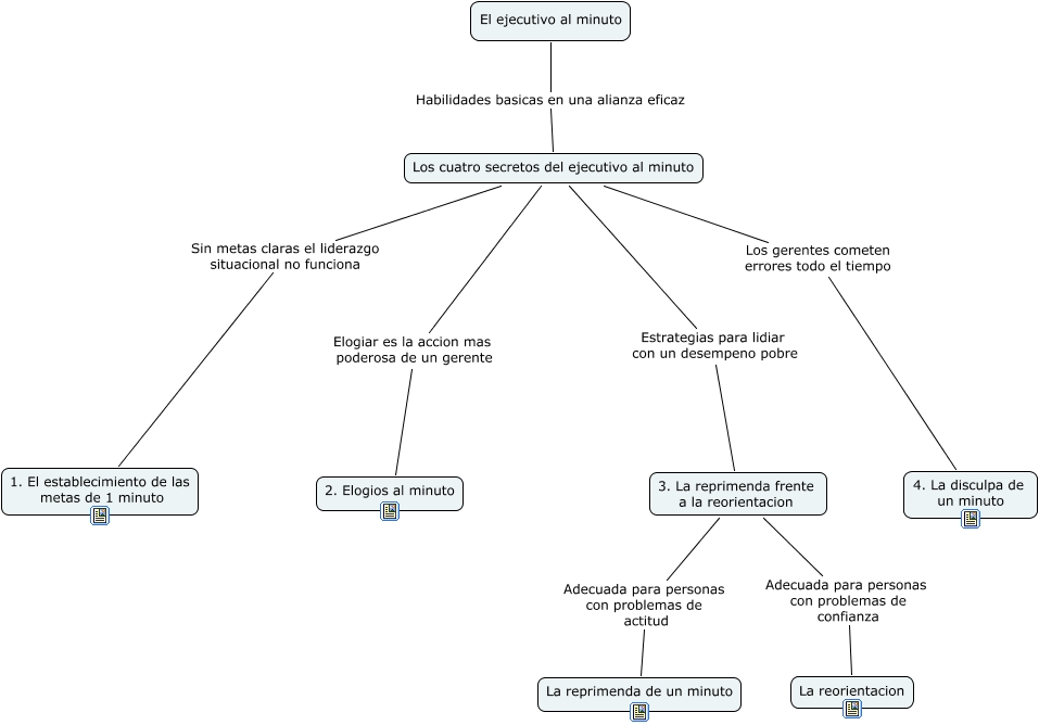
Este Cmap, tiene información relacionada con: Principal, El ejecutivo al minuto Habilidades basicas en una alianza eficaz Los cuatro secretos del ejecutivo al minuto, Los cuatro secretos del ejecutivo al minuto Estrategias para lidiar con un desempeno pobre 3. La reprimenda frente a la reorientacion, Los cuatro secretos del ejecutivo al minuto Los gerentes cometen errores todo el tiempo 4. La disculpa de un minuto, Los cuatro secretos del ejecutivo al minuto Sin metas claras el liderazgo situacional no funciona 1. El establecimiento de las metas de 1 minuto, Los cuatro secretos del ejecutivo al minuto Elogiar es la accion mas poderosa de un gerente 2. Elogios al minuto, 3. La reprimenda frente a la reorientacion Adecuada para personas con problemas de actitud La reprimenda de un minuto, 3. La reprimenda frente a la reorientacion Adecuada para personas con problemas de confianza La reorientacion