Warning:
JavaScript is turned OFF. None of the links on this page will work until it is reactivated.
If you need help turning JavaScript On, click here.
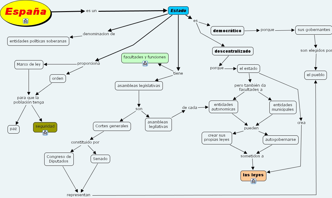
The Concept Map you are trying to access has information related to:
Senado representan el pueblo, Estado es democr�tico, Estado es descentralizado, entidades autonomicas pueden autogobernarse, entidades autonomicas pueden crear sus propias leyes, democr�tico porque sus gobernantes, Estado denominac�on de entidades pol�ticas soberanas, Estado tiene asambleas leg�slativas, Estado tiene facultades y funciones, Marco de ley para que la poblaci�n tenga seguridad, Marco de ley para que la poblaci�n tenga paz, el estado pero tambi�n da facultades a entidades autonomicas, el estado pero tambi�n da facultades a entidades municipales, Congreso de Diputados representan el pueblo, asambleas leg�lativas de cada entidades autonomicas, crear sus propias leyes sometidos a las leyes, Espa�a es un Estado, asambleas leg�slativas son asambleas leg�lativas, asambleas leg�slativas son Cortes generales, sus gobernantes son elegidos por el pueblo, entidades municipales pueden autogobernarse, entidades municipales pueden crear sus propias leyes, orden para que la poblaci�n tenga seguridad, orden para que la poblaci�n tenga paz, autogobernarse sometidos a las leyes, Cortes generales constituido por Congreso de Diputados, Cortes generales constituido por Senado, descentralizado porque el estado, el estado crea las leyes, Estado proporciona orden, Estado proporciona Marco de ley