WARNING:
JavaScript is turned OFF. None of the links on this concept map will
work until it is reactivated.
If you need help turning JavaScript On, click here.
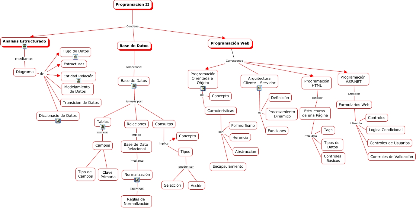
Este Cmap, tiene información relacionada con: Programación II.cmap, Normalización utilizando Reglas de Normalización, Base de Dato Relacional mediante Normalización, Diagrama de: Modelamiento de Datos, Estructuras de una Página mediante Controles Básicos, Tablas contiene Campos, Tipos pueden ser Acción, Base de Datos formada por: Relaciones, Programación ASP.NET Creacion Formularios Web, Analisis Estructurado mediante: Diagrama, Diagrama de: Transicion de Datos, Campos ???? Tipo de Campos, Formularios Web utilizando Logica Condicional, Base de Datos formada por: Consultas, Consultas implica Tipos, Caracteristicas son Abstracción, Caracteristicas son Polimorfismo, Formularios Web utilizando Controles de Usuarios, Programación II Contiene Base de Datos, Caracteristicas son Herencia, Formularios Web utilizando Controles