WARNING:
JavaScript is turned OFF. None of the links on this concept map will
work until it is reactivated.
If you need help turning JavaScript On, click here.
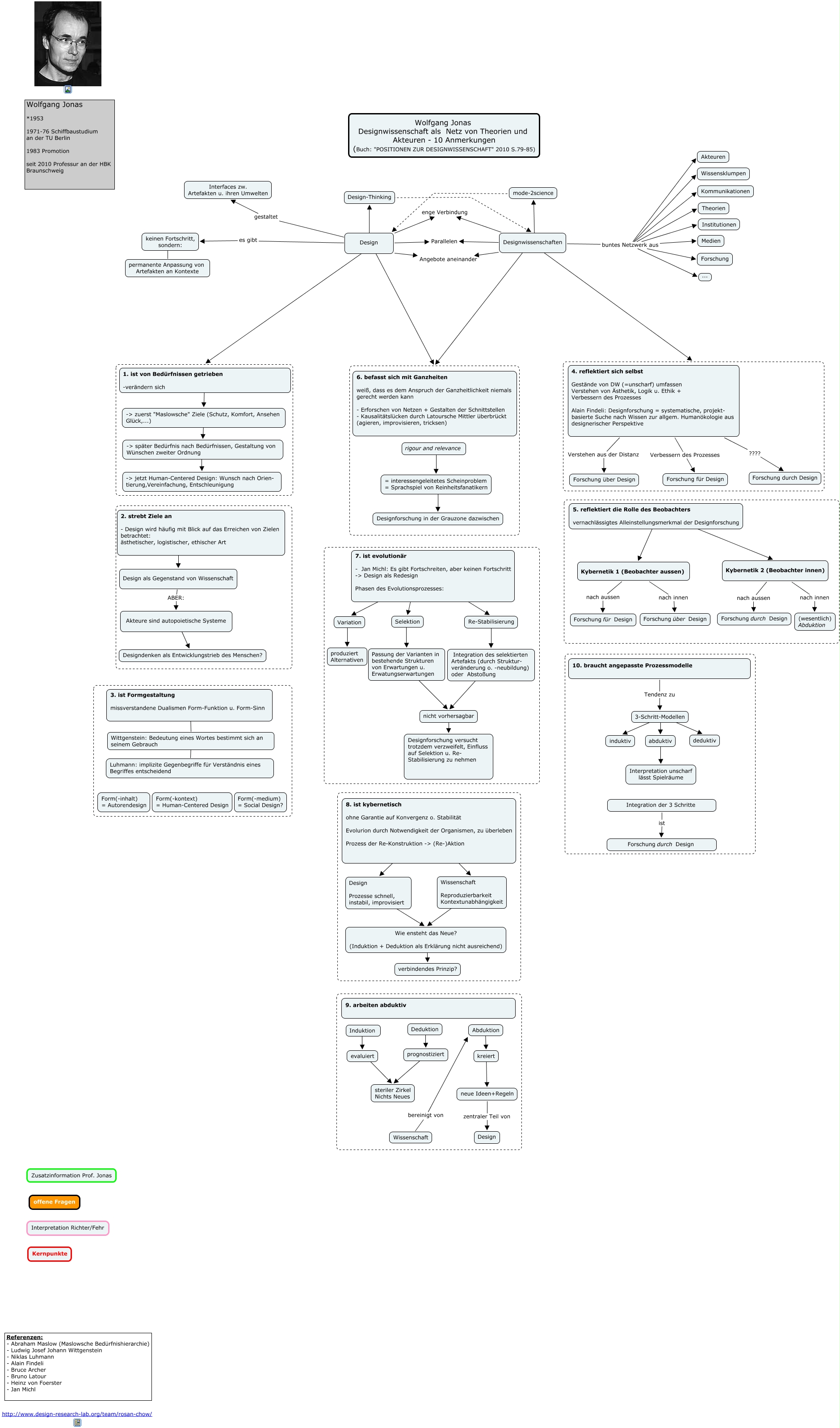
Dieses mit IHMC CmapTools erstellte CMap hat Informationen bezüglich: Wolfgang Jonas Version 1, Design-Thinking ???? Designwissenschaften, Kybernetik 2 (Beobachter innen) nach aussen Forschung durch Design, Deduktion ???? prognostiziert, 8. ist kybernetisch ohne Garantie auf Konvergenz o. Stabilität Evolurion durch Notwendigkeit der Organismen, zu überleben Prozess der Re-Konstruktion -> (Re-)Aktion ???? Wissenschaft Reproduzierbarkeit Kontextunabhängigkeit, 8. ist kybernetisch ohne Garantie auf Konvergenz o. Stabilität Evolurion durch Notwendigkeit der Organismen, zu überleben Prozess der Re-Konstruktion -> (Re-)Aktion ???? Design Prozesse schnell, instabil, improvisiert, 5. reflektiert die Rolle des Beobachters vernachlässigtes Alleinstellungsmerkmal der Designforschung ???? Kybernetik 2 (Beobachter innen), -> später Bedürfnis nach Bedürfnissen, Gestaltung von Wünschen zweiter Ordnung ???? -> jetzt Human-Centered Design: Wunsch nach Orien- tierung,Vereinfachung, Entschleunigung, Wissenschaft Reproduzierbarkeit Kontextunabhängigkeit ???? Wie ensteht das Neue? (Induktion + Deduktion als Erklärung nicht ausreichend), Designwissenschaften buntes Netzwerk aus Kommunikationen, Re-Stabilisierung ???? Integration des selektierten Artefakts (durch Struktur- veränderung o. -neubildung) oder Abstoßung, 4. reflektiert sich selbst Gestände von DW (=unscharf) umfassen Verstehen von Ästhetik, Logik u. Ethik + Verbessern des Prozesses Alain Findeli: Designforschung = systematische, projekt- basierte Suche nach Wissen zur allgem. Humanökologie aus designerischer Perspektive ???? Forschung durch Design, 3. ist Formgestaltung missverstandene Dualismen Form-Funktion u. Form-Sinn ???? Wittgenstein: Bedeutung eines Wortes bestimmt sich an seinem Gebrauch, 3-Schritt-Modellen ???? induktiv, 10. braucht angepasste Prozessmodelle Tendenz zu 3-Schritt-Modellen, prognostiziert ???? steriler Zirkel Nichts Neues, evaluiert ???? steriler Zirkel Nichts Neues, Design Prozesse schnell, instabil, improvisiert ???? Wie ensteht das Neue? (Induktion + Deduktion als Erklärung nicht ausreichend), nicht vorhersagbar ???? Designforschung versucht trotzdem verzweifelt, Einfluss auf Selektion u. Re- Stabilisierung zu nehmen, Designwissenschaften ????, Design ????