Warning:
JavaScript is turned OFF. None of the links on this page will work until it is reactivated.
If you need help turning JavaScript On, click here.
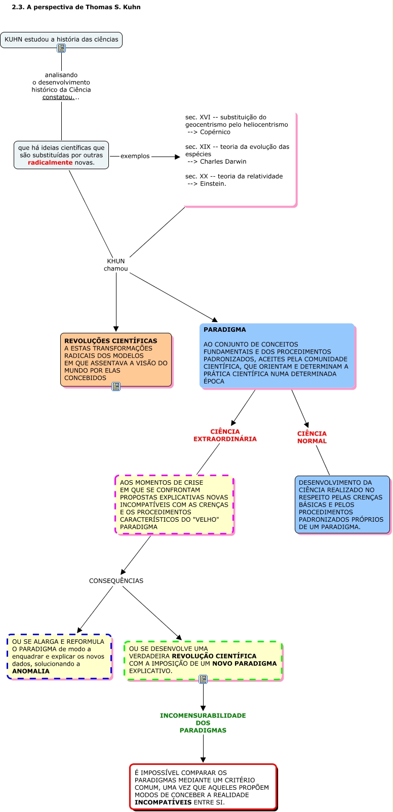
Esse mapa conceitual, produzido no IHMC CmapTools, tem a informação relacionada a: 2.3 PERSPECTIVA DE KUHN, PARADIGMA AO CONJUNTO DE CONCEITOS FUNDAMENTAIS E DOS PROCEDIMENTOS PADRONIZADOS, ACEITES PELA COMUNIDADE CIENT�?FICA, QUE ORIENTAM E DETERMINAM A PR�?TICA CIENT�?FICA NUMA DETERMINADA ÉPOCA CIÊNCIA NORMAL DESENVOLVIMENTO DA CIÊNCIA REALIZADO NO RESPEITO PELAS CRENÇAS B�?SICAS E PELOS PROCEDIMENTOS PADRONIZADOS PRÓPRIOS DE UM PARADIGMA., AOS MOMENTOS DE CRISE EM QUE SE CONFRONTAM PROPOSTAS EXPLICATIVAS NOVAS INCOMPAT�?VEIS COM AS CRENÇAS E OS PROCEDIMENTOS CARACTER�?STICOS DO "VELHO" PARADIGMA CONSEQUÊNCIAS OU SE DESENVOLVE UMA VERDADEIRA REVOLUÇÃO CIENT�?FICA COM A IMPOSIÇÃO DE UM NOVO PARADIGMA EXPLICATIVO., sec. XVI -- substituição do geocentrismo pelo heliocentrismo --> Copérnico sec. XIX -- teoria da evolução das espécies --> Charles Darwin sec. XX -- teoria da relatividade --> Einstein. KHUN chamou REVOLUÇÕES CIENT�?FICAS A ESTAS TRANSFORMAÇÕES RADICAIS DOS MODELOS EM QUE ASSENTAVA A VISÃO DO MUNDO POR ELAS CONCEBIDOS, AOS MOMENTOS DE CRISE EM QUE SE CONFRONTAM PROPOSTAS EXPLICATIVAS NOVAS INCOMPAT�?VEIS COM AS CRENÇAS E OS PROCEDIMENTOS CARACTER�?STICOS DO "VELHO" PARADIGMA CONSEQUÊNCIAS OU SE ALARGA E REFORMULA O PARADIGMA de modo a enquadrar e explicar os novos dados, solucionando a ANOMALIA, PARADIGMA AO CONJUNTO DE CONCEITOS FUNDAMENTAIS E DOS PROCEDIMENTOS PADRONIZADOS, ACEITES PELA COMUNIDADE CIENT�?FICA, QUE ORIENTAM E DETERMINAM A PR�?TICA CIENT�?FICA NUMA DETERMINADA ÉPOCA CIÊNCIA EXTRAORDIN�?RIA AOS MOMENTOS DE CRISE EM QUE SE CONFRONTAM PROPOSTAS EXPLICATIVAS NOVAS INCOMPAT�?VEIS COM AS CRENÇAS E OS PROCEDIMENTOS CARACTER�?STICOS DO "VELHO" PARADIGMA, que há ideias científicas que são substituídas por outras radicalmente novas. exemplos sec. XVI -- substituição do geocentrismo pelo heliocentrismo --> Copérnico sec. XIX -- teoria da evolução das espécies --> Charles Darwin sec. XX -- teoria da relatividade --> Einstein., sec. XVI -- substituição do geocentrismo pelo heliocentrismo --> Copérnico sec. XIX -- teoria da evolução das espécies --> Charles Darwin sec. XX -- teoria da relatividade --> Einstein. KHUN chamou PARADIGMA AO CONJUNTO DE CONCEITOS FUNDAMENTAIS E DOS PROCEDIMENTOS PADRONIZADOS, ACEITES PELA COMUNIDADE CIENT�?FICA, QUE ORIENTAM E DETERMINAM A PR�?TICA CIENT�?FICA NUMA DETERMINADA ÉPOCA, KUHN estudou a história das ciências analisando o desenvolvimento histórico da Ciência constatou... que há ideias científicas que são substituídas por outras radicalmente novas., OU SE DESENVOLVE UMA VERDADEIRA REVOLUÇÃO CIENT�?FICA COM A IMPOSIÇÃO DE UM NOVO PARADIGMA EXPLICATIVO. INCOMENSURABILIDADE DOS PARADIGMAS É IMPOSS�?VEL COMPARAR OS PARADIGMAS MEDIANTE UM CRITÉRIO COMUM, UMA VEZ QUE AQUELES PROPÕEM MODOS DE CONCEBER A REALIDADE INCOMPAT�?VEIS ENTRE SI., que há ideias científicas que são substituídas por outras radicalmente novas. KHUN chamou REVOLUÇÕES CIENT�?FICAS A ESTAS TRANSFORMAÇÕES RADICAIS DOS MODELOS EM QUE ASSENTAVA A VISÃO DO MUNDO POR ELAS CONCEBIDOS, que há ideias científicas que são substituídas por outras radicalmente novas. KHUN chamou PARADIGMA AO CONJUNTO DE CONCEITOS FUNDAMENTAIS E DOS PROCEDIMENTOS PADRONIZADOS, ACEITES PELA COMUNIDADE CIENT�?FICA, QUE ORIENTAM E DETERMINAM A PR�?TICA CIENT�?FICA NUMA DETERMINADA ÉPOCA