WARNING:
JavaScript is turned OFF. None of the links on this concept map will
work until it is reactivated.
If you need help turning JavaScript On, click here.
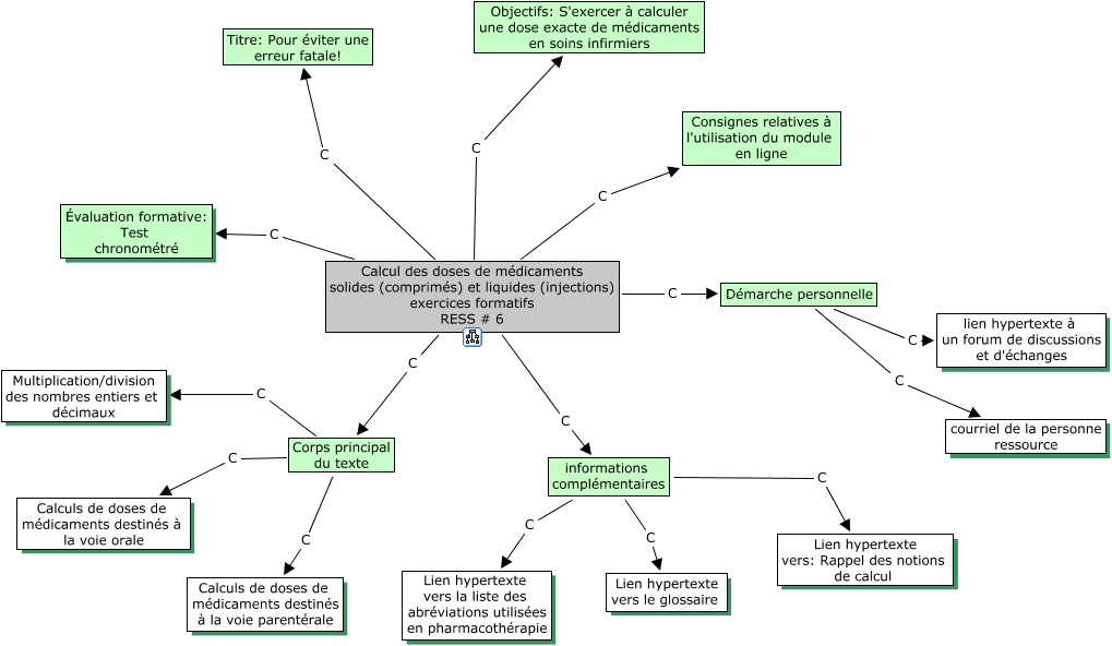
Cette carte de concepts créée avec IHMC CmapTools traite de: RESS _6, informations complémentaires C Lien hypertexte vers la liste des abréviations utilisées en pharmacothérapie, Calcul des doses de médicaments solides (comprimés) et liquides (injections) exercices formatifs RESS # 6 C Corps principal du texte, informations complémentaires C Lien hypertexte vers: Rappel des notions de calcul, Corps principal du texte C Calculs de doses de médicaments destinés à la voie orale, Démarche personnelle C lien hypertexte à un forum de discussions et d'échanges, Calcul des doses de médicaments solides (comprimés) et liquides (injections) exercices formatifs RESS # 6 C informations complémentaires, Corps principal du texte C Calculs de doses de médicaments destinés à la voie parentérale, Démarche personnelle C courriel de la personne ressource, informations complémentaires C Lien hypertexte vers le glossaire, Calcul des doses de médicaments solides (comprimés) et liquides (injections) exercices formatifs RESS # 6 C Évaluation formative: Test chronométré, Corps principal du texte C Multiplication/division des nombres entiers et décimaux