WARNING:
JavaScript is turned OFF. None of the links on this concept map will
work until it is reactivated.
If you need help turning JavaScript On, click here.
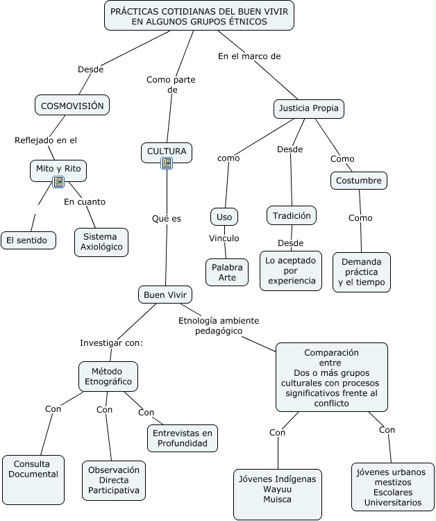
Este Cmap, tiene información relacionada con: Antropologia jóvenes-paz, CULTURA Qué es Buen Vivir, PRÁCTICAS COTIDIANAS DEL BUEN VIVIR EN ALGUNOS GRUPOS ÉTNICOS Desde COSMOVISIÓN, Método Etnográfico Con Consulta Documental, Costumbre Como Demanda práctica y el tiempo, Mito y Rito En cuanto Sistema Axiológico, Buen Vivir Etnología ambiente pedagógico Comparación entre Dos o más grupos culturales con procesos significativos frente al conflicto, Tradición Desde Lo aceptado por experiencia, COSMOVISIÓN Reflejado en el Mito y Rito, Comparación entre Dos o más grupos culturales con procesos significativos frente al conflicto Con Jóvenes Indígenas Wayuu Muisca, Justicia Propia Como Costumbre, Justicia Propia como Uso, Justicia Propia Desde Tradición, PRÁCTICAS COTIDIANAS DEL BUEN VIVIR EN ALGUNOS GRUPOS ÉTNICOS Como parte de CULTURA, Comparación entre Dos o más grupos culturales con procesos significativos frente al conflicto Con jóvenes urbanos mestizos Escolares Universitarios, Método Etnográfico Con Entrevistas en Profundidad, Uso Vinculo Palabra Arte, PRÁCTICAS COTIDIANAS DEL BUEN VIVIR EN ALGUNOS GRUPOS ÉTNICOS En el marco de Justicia Propia, Buen Vivir Investigar con: Método Etnográfico, Método Etnográfico Con Observación Directa Participativa, Mito y Rito El sentido