WARNING:
JavaScript is turned OFF. None of the links on this concept map will
work until it is reactivated.
If you need help turning JavaScript On, click here.
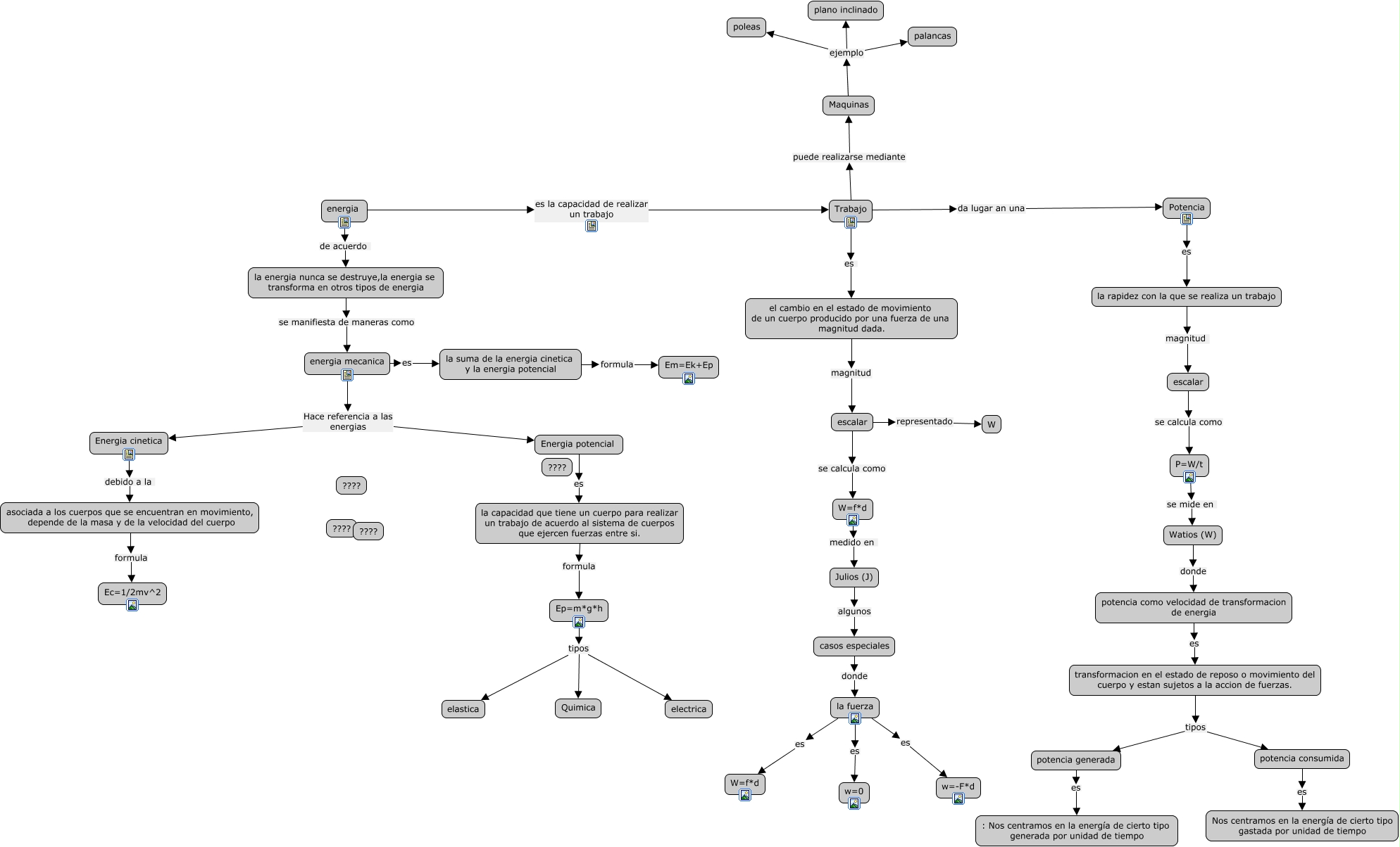
Este Cmap, tiene información relacionada con: fisica trabajo,potencia y energia, potencia consumida es Nos centramos en la energía de cierto tipo gastada por unidad de tiempo, Maquinas ejemplo poleas, Maquinas ejemplo plano inclinado, Ep=m*g*h tipos elastica, Energia cinetica debido a la asociada a los cuerpos que se encuentran en movimiento, depende de la masa y de la velocidad del cuerpo, la suma de la energia cinetica y la energia potencial formula Em=Ek+Ep, W=f*d medido en Julios (J), transformacion en el estado de reposo o movimiento del cuerpo y estan sujetos a la accion de fuerzas. tipos potencia consumida, la energia nunca se destruye,la energia se transforma en otros tipos de energia se manifiesta de maneras como energia mecanica, la capacidad que tiene un cuerpo para realizar un trabajo de acuerdo al sistema de cuerpos que ejercen fuerzas entre si. formula Ep=m*g*h, energia mecanica Hace referencia a las energias Energia cinetica, la rapidez con la que se realiza un trabajo magnitud escalar, el cambio en el estado de movimiento de un cuerpo producido por una fuerza de una magnitud dada. magnitud escalar, Maquinas ejemplo palancas, P=W/t se mide en Watios (W), energia es la capacidad de realizar un trabajo Trabajo, escalar se calcula como P=W/t, la fuerza es W=f*d, asociada a los cuerpos que se encuentran en movimiento, depende de la masa y de la velocidad del cuerpo formula Ec=1/2mv^2, Ep=m*g*h tipos Quimica