WARNING:
JavaScript is turned OFF. None of the links on this concept map will
work until it is reactivated.
If you need help turning JavaScript On, click here.
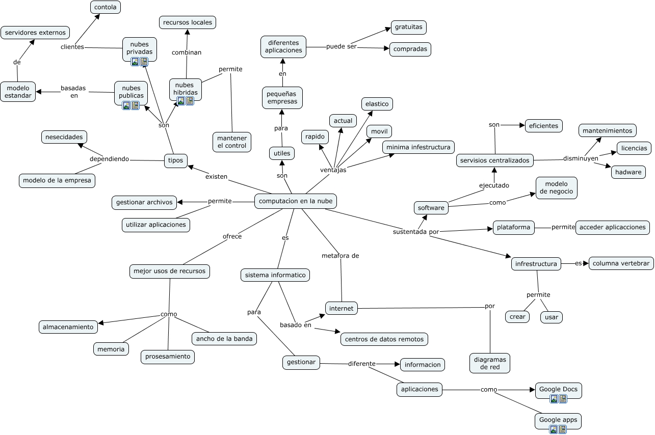
Este Cmap, tiene información relacionada con: mapa conseptual en la nube, computacìon en la nube ventajas elastico, computacìon en la nube metafora de internet, computacìon en la nube existen tipos, pequeñas empresas en diferentes aplicaciones, servisios centralizados disminuyen hadware, nubes privadas clientes contola, mejor usos de recursos como almacenamiento, infrestructura permite crear, computacìon en la nube permite utilizar aplicaciones, software como modelo de negocio, gestionar diferente aplicaciones, mejor usos de recursos como memoria, servisios centralizados disminuyen mantenimientos, computacìon en la nube ventajas rapido, mejor usos de recursos como prosesamiento, tipos son nubes privadas, nubes publicas basadas en modelo estandar, utiles para pequeñas empresas, tipos son nubes publicas, computacìon en la nube ventajas actual