Warning:
JavaScript is turned OFF. None of the links on this page will work until it is reactivated.
If you need help turning JavaScript On, click here.
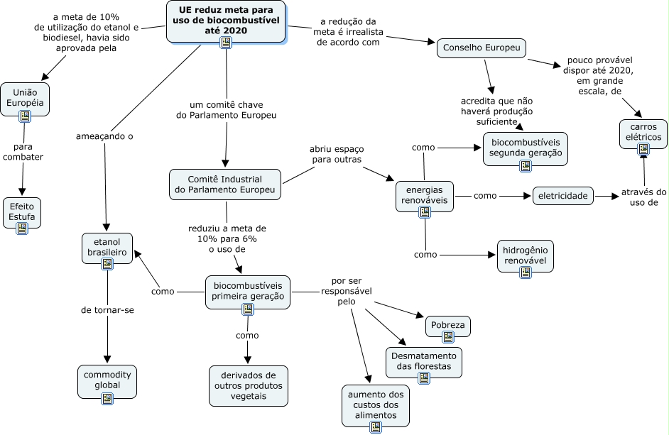
Esse mapa conceitual, produzido no IHMC CmapTools, tem a informação relacionada a: UE reduz meta para uso de biocombustível V5, energias renováveis como biocombustíveis segunda geração, UE reduz meta para uso de biocombustível até 2020 ameaçando o etanol brasileiro, UE reduz meta para uso de biocombustível até 2020 um comitê chave do Parlamento Europeu Comitê Industrial do Parlamento Europeu, energias renováveis como hidrogênio renovável, eletricidade através do uso de carros elétricos, biocombustíveis primeira geração por ser responsável pelo Pobreza, Comitê Industrial do Parlamento Europeu reduziu a meta de 10% para 6% o uso de biocombustíveis primeira geração, biocombustíveis primeira geração por ser responsável pelo Desmatamento das florestas, UE reduz meta para uso de biocombustível até 2020 a redução da meta é irrealista de acordo com Conselho Europeu, União Européia para combater Efeito Estufa, energias renováveis como eletricidade, Comitê Industrial do Parlamento Europeu abriu espaço para outras energias renováveis, Conselho Europeu pouco provável dispor até 2020, em grande escala, de carros elétricos, Conselho Europeu acredita que não haverá produção suficiente biocombustíveis segunda geração, biocombustíveis primeira geração como derivados de outros produtos vegetais, UE reduz meta para uso de biocombustível até 2020 a meta de 10% de utilização do etanol e biodiesel, havia sido aprovada pela União Européia, biocombustíveis primeira geração como etanol brasileiro, biocombustíveis primeira geração por ser responsável pelo aumento dos custos dos alimentos, etanol brasileiro de tornar-se commodity global