WARNING:
JavaScript is turned OFF. None of the links on this concept map will
work until it is reactivated.
If you need help turning JavaScript On, click here.
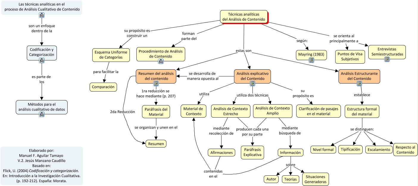
Este Cmap, tiene información relacionada con: Técnicas analíticas del Análisis de Contenido, Técnicas analíticas del Análisis de Contenido según: Mayring (1983), Análisis explicativo del Contenido su propósito es Clarificación de pasajes en el material, Análisis explicativo del Contenido utiliza dos técnicas Análisis de Contexto Amplio, Análisis de Contexto Estrecho mediante recolección de Afirmaciones, Codificación y Categorización es parte de los Métodos para el análisis cualitativo de datos, Información sobre Autor, Esquema Uniforme de Categorías para facilitar la Comparación, Técnicas analíticas del Análisis de Contenido estas son Análisis explicativo del Contenido, Resumen del análisis del contenido 1ra reducción se hace mediante (p. 207) Paráfrasis del Material, Estructura formal del material se distinguen: Tipificación, Análisis explicativo del Contenido utiliza Material de Contexto, Análisis de Contexto Amplio producen cada una por su parte Paráfrasis Explicativa, Técnicas analíticas del Análisis de Contenido su propósito es construir un Esquema Uniforme de Categorías, Información sobre Situaciones Generadoras, Afirmaciones contenidas en el Material de Contexto, Análisis Estructurante del Contenido establece Estructura formal del material, Análisis de Contexto Estrecho producen cada una por su parte Paráfrasis Explicativa, Paráfrasis del Material se organizan y unen en el Resumen, Información sobre Teorías, Análisis de Contexto Amplio mediante búsqueda de Información