Warning:
JavaScript is turned OFF. None of the links on this page will work until it is reactivated.
If you need help turning JavaScript On, click here.
The Concept Map you are trying to access has information related to:
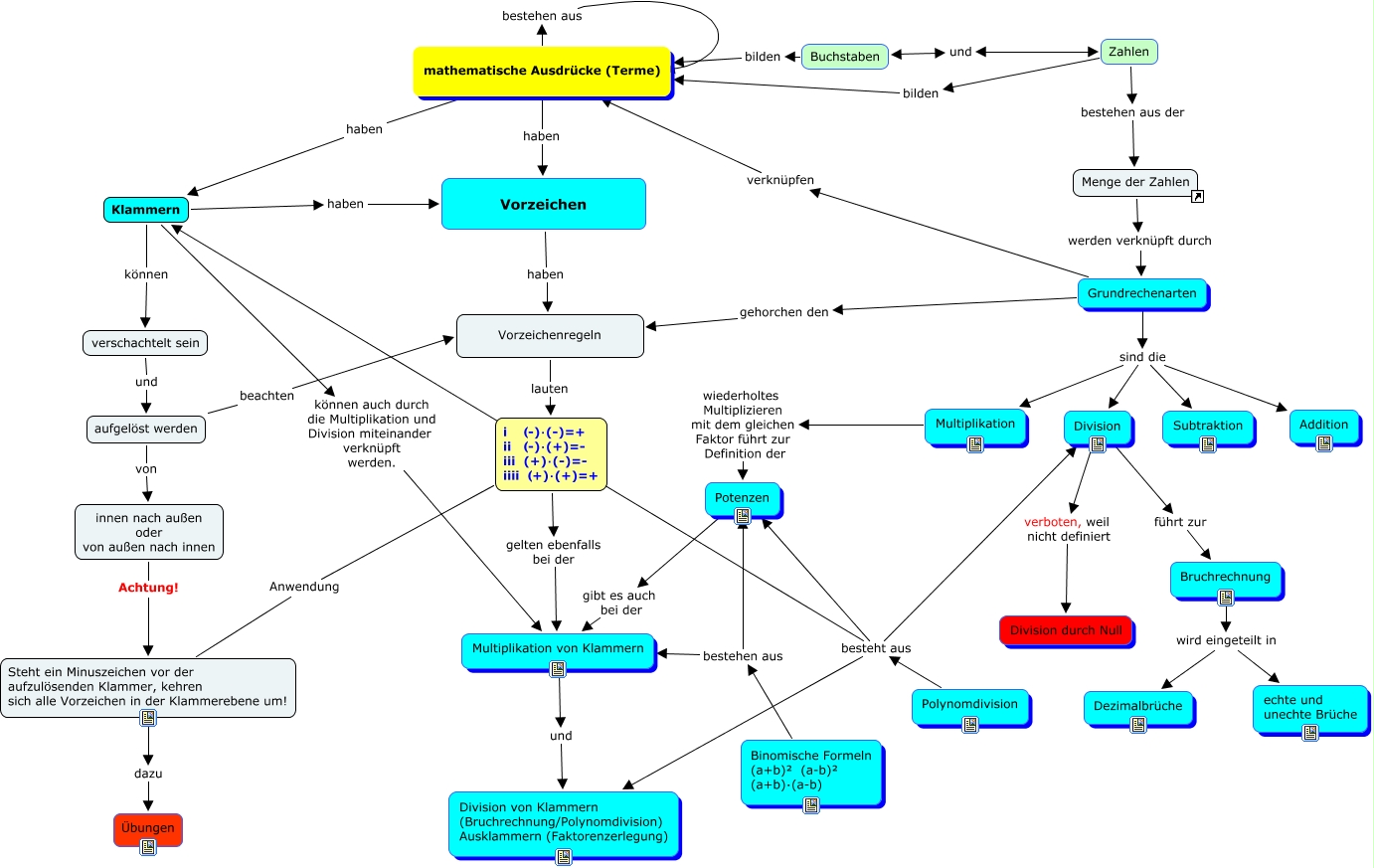
mathematische grundlagen, Division führt zur Bruchrechnung, Menge der Zahlen werden verknüpft durch Grundrechenarten, Vorzeichen haben Vorzeichenregeln, Klammern haben Vorzeichen, Polynomdivision besteht aus Division, Grundrechenarten sind die Addition, Binomische Formeln (a+b)² (a-b)² (a+b)⋅(a-b) bestehen aus Potenzen, Steht ein Minuszeichen vor der aufzulösenden Klammer, kehren sich alle Vorzeichen in der Klammerebene um! dazu Übungen, Potenzen gibt es auch bei der Multiplikation von Klammern, Grundrechenarten sind die Subtraktion