Warning:
JavaScript is turned OFF. None of the links on this page will work until it is reactivated.
If you need help turning JavaScript On, click here.
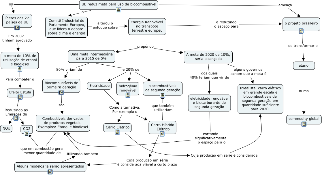
Esse mapa conceitual, produzido no IHMC CmapTools, tem a informação relacionada a: UE reduz meta para uso de biocombustível v4, Alguns modelos já serão apresentados Utilizando também Combustíveis derivados de produtos vegetais. Exemplos: Etanol e biodiesel, UE reduz meta para uso de biocombustível os líderes dos 27 países da UE, Eletricidade Como alternativa. Por exemplo o Carro Elétrico, Carro Elétrico Cuja producão em série é considerada Irrealista, carro elétrico em grande escala e biocombustíveis de segunda geração em quantidade suficiente para 2020., Efeito Estufa Reduzindo as Emissões de CO2, Carro Híbrido Elétrico que também utilizariam biocombustíveis de segunda geração, A meta de 2020 de 10%, seria alcançada alguns governos acham que a meta é Irrealista, carro elétrico em grande escala e biocombustíveis de segunda geração em quantidade suficiente para 2020., UE reduz meta para uso de biocombustível ameaça o projeto brasileiro, Combustíveis derivados de produtos vegetais. Exemplos: Etanol e biodiesel que em combustão gera menor quantidade de CO2, Energia Renovável no transpote terrestre europeu propondo Uma meta intermediária para 2015 de 5%, UE reduz meta para uso de biocombustível o Comitê Industrial do Parlamento Europeu, que lidera o debate sobre clima e energia, Energia Renovável no transpote terrestre europeu e reduzindo o espaço para o projeto brasileiro, eletricidade renovável e biocarburante de segunda geração cortando significativamente o espaço para o Combustíveis derivados de produtos vegetais. Exemplos: Etanol e biodiesel, Energia Renovável no transpote terrestre europeu propondo A meta de 2020 de 10%, seria alcançada, Biocombustíveis de primeira geração são Combustíveis derivados de produtos vegetais. Exemplos: Etanol e biodiesel, líderes dos 27 países da UE Em 2007 tinham aprovado a meta de 10% de utilização de etanol e biodiesel, Uma meta intermediária para 2015 de 5% e 20% de biocombustíveis de segunda geração, Eletricidade Como alternativa. Por exemplo o Carro Híbrido Elétrico, Efeito Estufa Reduzindo as Emissões de NOx, Uma meta intermediária para 2015 de 5% e 20% de hidrogênio renovável