WARNING:
JavaScript is turned OFF. None of the links on this concept map will
work until it is reactivated.
If you need help turning JavaScript On, click here.
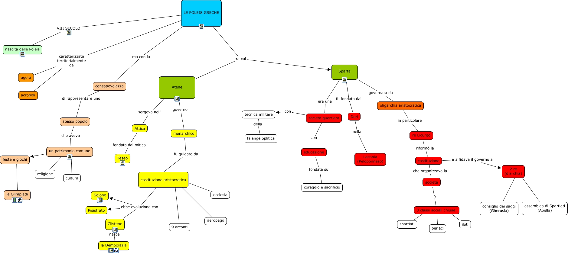
Questa Cmap, creata con IHMC CmapTools, contiene informazioni relative a: poleis mappa finale, monarchico fu guidato da costituzione aristocratica, Sparta governata da oligarchia aristocratica, 3 classi sociali chiuse: ???? spartiati, re Licurgo riformò la costituzione, costituzione aristocratica ???? aeropago, un patrimonio comune ???? cultura, costituzione e affidava il governo a 2 re (diarchia), 3 classi sociali chiuse: ???? perieci, 2 re (diarchia) ???? assemblea di Spartiati (Apella), costituzione aristocratica ebbe evoluzione con Pisistrato, un patrimonio comune ???? feste e giochi, costituzione aristocratica ???? 9 arconti, LE POLEIS GRECHE VIII SECOLO nascita delle Poleis, 3 classi sociali chiuse: ???? iloti, costituzione che organizzava la società, feste e giochi ???? le Olimpiadi, consapevolezza di rappresentare uno stesso popolo, stesso popolo che aveva un patrimonio comune, LE POLEIS GRECHE caratterizzate territorialmente da acropoli, Sparta era una società guerriera