WARNING:
JavaScript is turned OFF. None of the links on this concept map will
work until it is reactivated.
If you need help turning JavaScript On, click here.
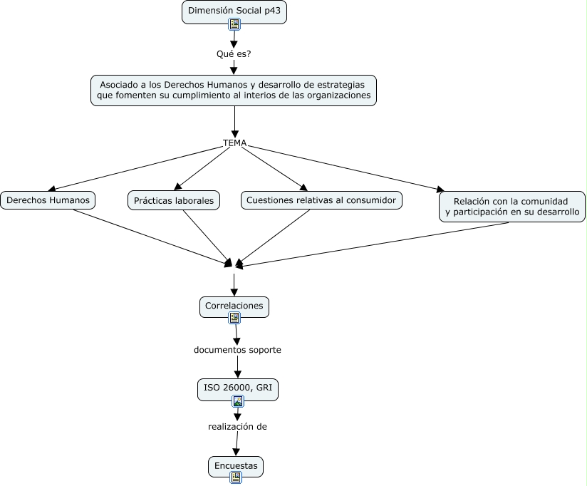
Este Cmap, tiene información relacionada con: Dim Social, Asociado a los Derechos Humanos y desarrollo de estrategias que fomenten su cumplimiento al interios de las organizaciones TEMA Derechos Humanos, Dimensión Social p43 Qué es? Asociado a los Derechos Humanos y desarrollo de estrategias que fomenten su cumplimiento al interios de las organizaciones, Correlaciones documentos soporte ISO 26000, GRI, Asociado a los Derechos Humanos y desarrollo de estrategias que fomenten su cumplimiento al interios de las organizaciones TEMA Prácticas laborales, ISO 26000, GRI realización de Encuestas, Asociado a los Derechos Humanos y desarrollo de estrategias que fomenten su cumplimiento al interios de las organizaciones TEMA Cuestiones relativas al consumidor, Relación con la comunidad y participación en su desarrollo Correlaciones, Prácticas laborales Correlaciones, Asociado a los Derechos Humanos y desarrollo de estrategias que fomenten su cumplimiento al interios de las organizaciones TEMA Relación con la comunidad y participación en su desarrollo, Derechos Humanos Correlaciones, Cuestiones relativas al consumidor Correlaciones