IHMC Public Cmaps (2)

        Patricio Orlando Aguirre Zúñiga
        Educación y Desarrollo

            Currículo
            Recursos para Educación y Desarrollo
            ACTIVIDADES PPT Problem.del desarrollo.doc
            ALFONSO_LEAL_Lectura.pdf
            APREND.CLAVES LECTURA.ppt
            Aprendizajes claves media.pdf
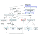
            Educación y Desarrollo.cmap
            Educación y Desarrollo1.ppt
            el sueño de pedro.avi
            Formulación de Objetivos y Aprendizajes Esperados.ppt
            LEM taller.ppt
            Michilla.cmap
            Michilla 3.pdf
            Monitoreo lectura.ppt
            Monitoreo lectura [Modo de compatibilidad].pdf
            Monitoreo Lectura E. Media.doc
            Planif.deterioro ambiental.doc
            Planif.Obj.del Milenio.doc
            Planificación 2.ppt
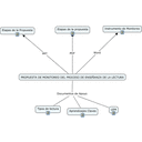
            Propuesta Monitoreo de Lectura.cmap
            Tarea Informe Delors.doc